Molecular Plant | 肖仕团队揭示植物特有蛋白IQD22调控低氧诱导代谢重编程的新机制
近年来,全球气候变化导致极端天气的发生,洪涝灾害日益频繁。洪涝使得水中的气体扩散速率下降、用于光合作用的二氧化碳(CO2)和用于呼吸作用的氧气(O2)之间的交换受阻,从而导致低氧胁迫(hypoxia),已成为限制农作物生产的主要因素之一。钙离子(Ca2+)是细胞信号转导途径中的第二信使,广泛参与植物响应多种生物和非生物逆境胁迫。研究表明,当植物遭受低氧胁迫时,胞质Ca2+浓度迅速升高,引发钙信号转导。目前,Ca2+信号在响应植物低氧胁迫中的功能研究已较为清晰,而植物如何解码 Ca2+信号调控低氧胁迫下的代谢重塑机制还不清楚。
近日,肖仕教授团队在植物学权威期刊 Molecular Plant 杂志上发表了题为“The plant-specific protein lQD22 interacts with calcium sensors to activate anaerobic respiration during hypoxia in Arabidopsis”的研究论文,揭示了植物特有蛋白IQD22通过与钙受体蛋白CPK12和CaM2-ADH1结合,从而解码植物低氧诱导的钙信号,调控植物细胞代谢重编程的分子机制。
肖仕团队前期通过EMS诱变筛选获得了ADH1表达下调且对低氧胁迫敏感的突变体,结合图位克隆技术,定位到一个植物特异性钙调素结合蛋白基因IQD22,可能通过调控Ca2+信号通路参与植物低氧响应过程。团队前期研究揭示了在低氧胁迫下,细胞内钙离子浓度升高并激活钙依赖蛋白激酶CPK12,诱导其发生自磷酸化修饰;磷酸化的CPK12随后从细胞质转位至细胞核,磷酸化并激活植物低氧感知的核心调控因子ERF-VIIs转录因子家族(如RAP2.12等),从而增强植物对低氧信号的感知(Fan et al., 2023)。研究表明,IQD22能够与CPK12相互作用,且二者的互作强度依赖Ca2+。IQD22蛋白不仅能够显著增强CPK12与RAP2.12之间的互作强度,还能维持RAP2.12蛋白的稳定性,进而促进下游ADH1等低氧响应基因的表达(图1)。

图1. IQD22通过CPK12-RAP2.12模块调控植物低氧信号转导
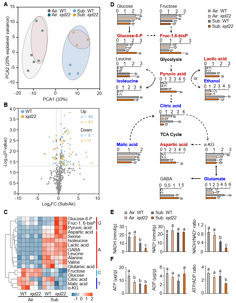
生化结果显示IQD22能够与钙调素蛋白家族CaMs中的多个成员相互作用,且CaM2正调控植物低氧耐受性。进一步分析表明,IQD22通过结合CaM2并解码钙信号,调控CaM2-ADH1模块并增强低氧胁迫下ADH1的蛋白稳定性。进一步的代谢组学结果显示,低氧胁迫下 iqd22 突变体中的葡萄糖、果糖等可溶性碳水化合物含量下降、丙酮酸含量显著增加、终产物乙醇含量则显著减少,表明 IQD22功能缺失使得糖酵解速率升高,TCA循环受到抑制。此外,能量代谢分析显示,低氧胁迫下,iqd22 突变体中的 NADH 含量、NADH/NAD+和 ATP/ADP 比值较野生型显著下降,进一步说明 IQD22 参与控低氧代谢重编程(图2)。

图2. IQD22功能缺失抑制植物在低氧下的代谢重编程
该研究首次揭示了IQD22通过与CPK12–RAP2.12和CaM2–ADH1调控模块协同,同时在转录和翻译后水平调控植物低氧下代谢活动的转变(图3),为钙离子信号调控植物低氧应答提供了新的理论依据,且进一步丰富了植物低氧代谢重编程机理和信号转导网络,具有重要的理论和创新意义。

图3. IQD22调控植物低氧诱导代谢重编程的工作模式图
肖仕教授团队已毕业博士生赵姗姗和陈琴芳副教授为该论文的共同第一作者,肖仕教授、谢若瀚副教授、陈沫先教授为共同通讯作者,博士生陈荔、周颖副教授、廖珂博士、王凤珠副教授和张雪博士也参与了本研究工作。该论文得到了国家自然科学基金和广东省自然科学基金的经费资助。
初稿:赵姗姗 初审:肖仕 审核:辛国荣 终审:杨德胜


