Genome Biology|杨芳团队揭示玉米成花转变的时空调控机制

发布人:万子龙

       植物从营养生长向生殖生长的过渡,即成花转变,是开花植物生命周期中的关键发育节点。这一过程不仅决定植物何时开花,还直接影响叶片数目、株型结构以及最终的产量形成。对于玉米等重要粮食作物而言,成花转变更是连接环境适应性与产量形成的核心枢纽,其发生时间决定了作物对不同纬度、温度和光周期条件的适应能力。在这一过程中,一个至关重要的发育事件是茎尖分生组织(SAM)由营养生长状态向生殖生长状态的转变,但这一转变过程中细胞的重编程和时空调控机制仍缺乏系统性认识。

       近日,中山大学杨芳教授团队在国际学术期刊Genome Biology发表了题为“Dynamic and cell-type specific transcriptional reprogramming underlies the floral transition in the maize shoot apical meristem”的研究论文。该研究整合时序转录组、单细胞转录组、以及转录因子结合图谱多组学数据,系统构建了玉米成花转变过程中SAM的时空调控图谱,揭示了成花过程中细胞重编程的分子基础。

 

图1 玉米茎尖分生组织成花转变的转录动态

 

       研究首先绘制了玉米播种后14、16、18、22、26和28天(DAS)SAM转录组图谱,将转录动态划分为7种模式,并发现染色质重塑、环境响应和生殖发育相关的通路在成花转变过程中依次被激活(图1)。基于这些分子特征,研究人员提出玉米SAM发育大致可划分为三个阶段:营养生长期(14天前)、转换期(16-22 天)以及转换后期(22天后)。进一步结合开放染色质区,鉴定了时期特异性转录因子调控模式,并解析了一个调控成花转变的ZmMADS69-ZmRap2.7-ZMM4分子模块(图2)。

 

图2 动态转录因子调控网络揭示了ZmMADS69-ZmRap2.7-ZMM4调控模块

 

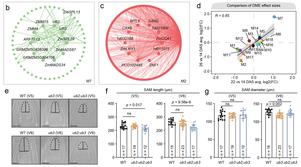
       为精细解析玉米成花转变分子机制,研究构建了成花转变前、中、后茎尖分生组织的单细胞图谱(17563细胞),鉴定了中央分生组织、侧生分生组织和髓区分生组织等细胞类型(图3)。特异性细胞转录动态分析表明,成花转变由空间分布不同的SAM功能域的分工协同作完成。进一步发育轨迹和共表达网络分析,发现经典花序发育调控因子UNBRANCHED2,3(UB2,3)在成花转变过程中同样具有调控功能,表明其在协调成花转变与后续花序发育中均发挥重要作用(图4)。

 

图3 茎尖分生组织细胞类型身份鉴定

 

图4 共表达网络分析鉴定核心成花转变调控因子

 

       该研究从时间和空间两个维度系统揭示了玉米成花转变的分子调控模式,不仅加深了对植物开花调控机制的理解,也为改良玉米开花期、提高环境适应性及产量潜力提供了新的基因资源和理论依据。

       中山大学董亮博士、华中农业大学博士后孙永浩为论文共同第一作者,中山大学杨芳教授为通讯作者。美国冷泉港实验室David Jackson教授、中国农业大学田丰教授、梁亚盟博士对本研究给予了重要指导和支持。本研究得到了国家自然科学基金、深圳科技计划项目及美国国家科学基金的资助。

 

       原文链接:https://link.springer.com/article/10.1186/s13059-026-04033-x

 

 

初审:杨芳      审核:辛国荣      终审:杨德胜