辛国荣教授团队在农林科学期刊Journal of Integrative Agriculture发表新成果
近日,我院辛国荣教授团队在国际权威期刊Journal of Integrative Agriculture(中科院农林科学大类一区Top期刊,中国科协“卓越期刊”)在线发表题为“The communities of arbuscular mycorrhizal fungi established by different winter green manures in paddy fields promote post-cropping rice production”的研究论文。

南方稻田冬季种植绿肥可通过构建微生物群落有效改善土壤性状和水稻产量。然而,不同冬种绿肥土壤中丛枝菌根真菌(Arbuscular mycorrhizal fungi,AMF)群落对土壤性状和水稻产量的影响尚不清楚。本研究探讨了冬闲、冬种黑麦草和冬种紫云英三种常见的华南地区冬季种植模式下,稻田土壤AMF群落对后作水稻生产的影响。与冬闲相比,冬种黑麦草和冬种紫云英能缓解土壤酸化,显著增加土壤AMF孢子密度,改善土壤AMF群落结构。在灭菌土壤中,与未接种AMF孢子的处理相比,接种冬种紫云英土壤AMF孢子后的水稻千粒重、理论产量、稻米直链淀粉和总糖含量等指标提高了6.68-53.57%;接种冬种黑麦草土壤中AMF孢子后的水稻穗重、结实率和理论产量提高了15.38-22.71%,稻米蛋白质、直链淀粉和总糖含量分别为14.92、104.82和802.23 mg kg-1,比未接种AMF孢子的处理分别高出31.31、14.25和34.47%。冬种紫云英土壤中的AMF优势属无梗囊霉属(Acaulospora)和球囊霉属(Glomus),对水稻产量的提高有更积极的作用。而冬种黑麦草土壤中的AMF优势属球囊霉属(Glomus)更有利于稻米品质的提高。研究结果揭示了冬种绿肥土壤AMF群落对水稻生产的关键作用,为促进南方冬季农业的可持续发展奠定了理论基础。

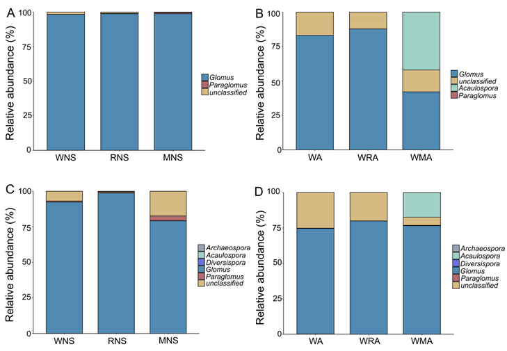
图1 不同水稻种植处理AMF属水平群落组成。A、未灭菌土壤AMF群落组成。B、灭菌土壤AMF群落组成。C,未灭菌处理根AMF群落组成。D,灭菌处理根AMF群落组成

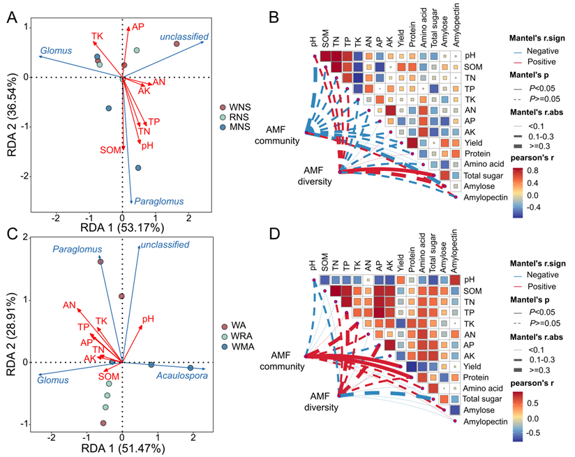
图2 AMF群落与环境因子的相关性分析。A、基于未灭菌土壤AMF群落与环境因子的冗余分析。B,未灭菌土壤AMF群落组成和多样性与土壤性质、产量及稻米品质指标的相关网络热图。C,灭菌土壤AMF群落与环境因子的冗余分析。D,灭菌土壤AMF群落组成和多样性与土壤性质、产量及稻米品质指标的相关网络热图
我院2022级博士生曹孟岩同学为第一作者,辛国荣教授和何春桃副教授为共同通讯作者,yl1111永利集团为论文第一署名单位,广州市林业和园林科学研究院高级工程师叶少萍,2022级硕士生靳程、2020届硕士程俊康、2024届博士项瑶、2023届硕士宋玉参与完成该项成果。该项研究得到了国家自然科学基金项目(No. 32171683)、深圳市科技计划(JCYJ20220530145606015)、国家公益性农业科研专项基金(No. 201503122)、广东省自然科学基金项目(No. 2020A1515010494)、扬帆计划创新创业研究团队项目(No. 2015YT02H032),以及中山大学张宏达科研基金资助。
文章链接:https://www.sciencedirect.com/science/article/pii/S2095311924002788
(初稿:曹孟岩 初审:何春桃 审核:辛国荣 终审:程月华)


